Vol. 17 (2024)
DOI: https://doi.org/10.20453/renh.v17i.2024.6121
Identificador: e6121
ARTÍCULO ORIGINAL / ORIGINAL ARTICLE / ARTIGO ORIGINAL
Gestión del talento humano de enfermería ante la emergencia sanitaria por COVID-19 en un hospital público de Lima Provincias
Human talent management in nursing during the COVID-19 health emergency in a public hospital in Lima Provinces
Gestão do talento humano de enfermagem durante a emergência sanitária por COVID-19 em um hospital público nas Províncias de Lima
Mayra Grisell García Silva1, 2
1 Hospital de Chancay y SBS Dr. Hidalgo Atoche López. Chancay, Lima, Perú.
2 Universidad César Vallejo. Lima, Perú.
RESUMEN
Objetivo: Analizar la percepción de la gestión del talento humano de enfermería ante la emergencia sanitaria por COVID-19 en un hospital público de Lima Provincias. Materiales y métodos: Investigación cualitativa, de tipo básica, enfocada desde la perspectiva fenomenológica hermenéutica, y basada en las experiencias de las entrevistadas. Se utilizó como técnica de recolección de datos la entrevista y como instrumento la guía de entrevista estructurada con preguntas abiertas. La muestra estuvo conformada por diez participantes por saturación de datos. Finalmente, los resultados fueron obtenidos mediante el análisis de contenidos aplicando la triangulación de datos. Resultados: El estado de emergencia por la COVID-19 puso en evidencia la deficiente gestión de los directivos y jefaturas de los servicios de salud en los hospitales públicos, mostrando imparcialidad en el trato de las enfermeras, inadecuadas relaciones interpersonales, incertidumbre por el déficit de recurso humano de enfermería para atender la gran demanda de pacientes, así como una infraestructura inadecuada y un deficiente estado de los equipos necesarios para tratar y combatir un virus con alto índice de infección que podía provocar la muerte. Conclusiones: Se recomienda ampliar estudios que contribuyan a fortalecer la organización, coordinación, gestión y liderazgo para la preparación y respuesta ante una posible crisis pandémica, involucrando a directivos y jefaturas de los departamentos, en especial al departamento de enfermería.
Palabras clave: gestión en salud; recursos humanos; enfermería; COVID-19.
ABSTRACT
Objective: To analyze the perception of human talent
management in nursing during the COVID-19 health emergency in a public
hospital in Lima Provinces.
Materials and methods: This is a qualitative, basic
research study, approached from a phenomenological-hermeneutic
perspective, based on the experiences of the interviewees. The data
collection technique used was interviews, with a structured interview
guide containing open-ended questions. The sample consisted of ten
participants, selected due to data saturation. The results were obtained
through content analysis using data triangulation.
Results: The COVID-19 health emergency highlighted the
inadequate management by hospital executives and department heads in
public hospitals, revealing biased treatment of nurses, poor
interpersonal relationships, uncertainty due to a shortage of nursing
staff to meet the high demand of patients, as well as inadequate
infrastructure, and poor condition of equipment necessary to treat and
combat a highly infectious virus that could result in death.
Conclusions: It is recommended to conduct further
studies that contribute to strengthening organization, coordination,
management, and leadership for preparedness and response to potential
pandemic crises, involving executives and department heads, particularly
in the nursing department.
Keywords: health management; human resources; nursing; COVID-19.
RESUMO
Objetivo: Analisar a percepção da gestão do talento humano de enfermagem durante a emergência sanitária por COVID-19 em um hospital público das Provincias de Lima. Materiais e métodos: Pesquisa qualitativa, de tipo básica, com enfoque na perspectiva fenomenológica hermenêutica e baseada nas experiências das entrevistadas. Utilizou-se a entrevista como técnica de coleta de dados e como instrumento a guia de entrevista estruturada com perguntas abertas. A amostra foi composta por dez participantes devido à saturação dos dados. Finalmente, os resultados foram obtidos por meio da análise de conteúdo aplicando a triangulação de dados. Resultados: O estado de emergência causado pela COVID-19 evidenciou a gestão deficiente dos gerentes e chefes de serviços de saúde nos hospitais públicos, mostrando imparcialidade no tratamento com as enfermeiras, relações interpessoais inadequadas, incerteza devido ao déficit de recursos humanos de enfermagem para atender à grande demanda de pacientes, além de uma infraestrutura inadequada e um estado deficiente dos equipamentos necessários para tratar e combater um vírus com alta taxa de infecção que podia causar a morte. Conclusões: Recomendam-se ampliar os estudos que contribuam para fortalecer a organização, a coordenação, a gestão e a liderança para a preparação e a resposta a uma possível crise pandêmica, envolvendo gerentes e chefes de departamentos, especialmente o departamento de enfermagem.
Palavras-chave: gestão em saúde; recursos humanos;
enfermagem; COVID-19.
INTRODUCCIÓN
En el tiempo en que la pandemia por COVID-19 se hizo presente en el mundo, los hospitales comenzaron a hacer frente a la exponencial demanda de pacientes, para lo cual tenían limitaciones de recurso humano de salud, así como escasez de equipos, materiales e infraestructura inapropiada (1). Esto representó un factor influyente en la gestión de los servicios de salud, teniendo en cuenta que la motivación y las condiciones laborales inciden en la gestión del talento humano y, por ende, en la gobernanza de las instituciones (2). En síntesis, la emergencia sanitaria afectó no solo al paciente y su entorno, sino también al personal sanitario, desde la dirección general, de enfermería y demás profesionales, es decir, al propio sistema de salud (3).
Algunos autores que analizaron la gestión de los servicios de salud durante la pandemia recomendaron la necesidad de un cambio social, político, económico, cultural y organizacional (4). Otros hicieron recomendaciones para gestionar los servicios durante la pandemia, indicando que se debía adoptar estrategias esenciales: asignar recursos humanos dinámicos, organizarlos, capacitarlos, supervisar los puntos clave de trabajo, formular incentivos, entregar los suministros de protección necesarios de prevención y establecer planes de emergencia con el equipo de enfermería (5).
La emergencia sanitaria representó un gran desafío para los sistemas de salud en el Perú, y quedó evidenciada una gran brecha entre la cantidad de enfermeros para poder enfrentar dicha situación (6), así como la falta de compromiso, direccionamiento, presupuesto y planificación para poder dirigir las instituciones (7).
Un estudio demostró que, en el Perú, la seguridad en la salud se encontraba medianamente preparada debido a las brechas de acciones necesarias para la detección, preparación y respuesta frente a la emergencia de salud pública, por ello recomendó que cuando termine la emergencia se realice una evaluación externa conjunta para elaborar con sustento el plan nacional de seguridad en salud (8).
En este sentido, el profesional de enfermería no fue la excepción. Los estudios concluyeron que es esencial conocer y controlar los riesgos a los que se encuentran expuestos el personal de salud para proponer planes estratégicos, protocolos y minimizar el riesgo de enfermarse (9), siendo de suma importancia promover la salud y seguridad para los enfermeros, con el objetivo de que se brinde asistencia de calidad y seguridad a los pacientes afectados (10).
En este contexto, en muchos hospitales del Perú, se evidenció la falta de liderazgo en la administración de los servicios, en la gestión de los recursos humanos, en el proceso de cambio radical a la modalidad de trabajo remoto para la parte administrativa, así como sus repercusiones en la falta de motivación, inestabilidad laboral, salarios poco justos y la falta de preparación en la atención de pacientes críticos por esta enfermedad. Es por ello que se realizó un estudio con el objetivo de analizar la percepción de la gestión del talento humano de enfermería ante la emergencia sanitaria por COVID-19 en un hospital público de Lima Provincias, Perú.
MATERIALES Y MÉTODOS
Estudio cualitativo, de diseño fenomenológico hermenéutico orientado al análisis de las experiencias de las personas, su sentir y percepción que tienen de un fenómeno (11). El escenario donde se desarrolló la investigación fue en un hospital público, ubicado en el distrito de Chancay, provincia Huaral, región Lima Provincias, departamento de Lima, Perú. Por saturación teórica, los participantes entrevistados fueron 10 licenciadas de enfermería, quienes laboraban en la institución en turnos de 24 horas.
Se elaboró una guía de entrevista con 11 preguntas abiertas que fue validada y aplicada bajo consentimiento informado, para lo cual se salvaguardó la identidad de las entrevistadas, asignándoles un código. Luego de la transcripción, se realizó la consolidación y codificación de los resultados; se procesó la información con el software ATLAS.ti 9 para la categorización y sistematización de los datos; y, finalmente, se realizó la triangulación múltiple de resultados.
Se contó con la aprobación de la Unidad de Apoyo a la Docencia e Investigación que regula al Comité de Ética del Hospital de Chancay y SBS Dr. Hidalgo Atoche López, con código n.° 0022, del 20 de agosto de 2020.
RESULTADOS
En las entrevistas se identificó palabras claves con mayor empleo, tales como «emergencia», «sanitaria», «personal», «gestión» y «COVID», que coinciden con el tema tratado en la presente investigación, en la que se describe la situación de las enfermeras que se encontraban en primera línea de atención durante la emergencia sanitaria por la COVID-19 (figura 1).

Figura 1. Nube de palabras. Análisis cualitativo de la categoría gestión del talento humano de enfermería.
Al analizar la percepción de la gestión del talento humano de enfermería frente a la emergencia sanitaria por la COVID-19 en un hospital público, se encontraron diversas respuestas, entre las que destaca la siguiente:
E6: Pienso que no se desarrolla con equidad porque la jefatura del Departamento de Supervisión y jefes de servicio son muy imparciales y solo favorecen a un pequeño grupo que son sus amistades. Eso se ha visto claramente desde la aplicación de la ley de emergencia, donde solo se perjudica a un grupo, mientras otras personas gozan de muchos privilegios, ganando bonos y beneficios, como áreas críticas que no les corresponden y usan y abusan de sus cargos jefaturales para maltratar al personal asistencial y no saben reconocer la labor que realiza el personal, donde además de trabajar en un estado de estrés tienen que soportar el maltrato de la supervisión y jefaturas, por ello no podemos hablar de gestión del talento humano.
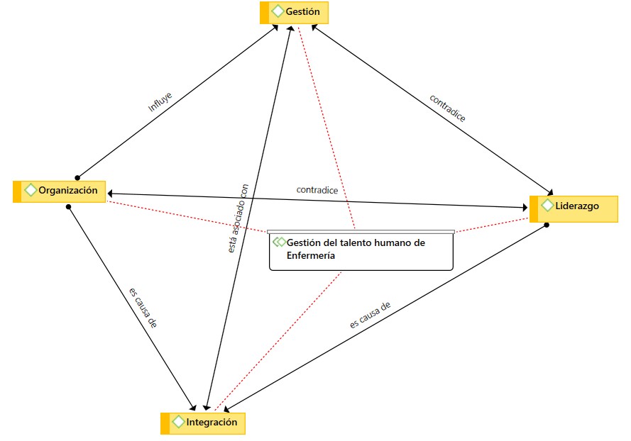
De acuerdo con las respuestas obtenidas, se identificaron las subcategorías de gestión, liderazgo, integración y coordinación. Se utilizó el software ATLAS.ti 9 para investigaciones cualitativas, en el cual se relacionaron las subcategorías (figura 2).

Figura 2. Red hermenéutica del análisis ideográfico de la categoría gestión del talento humano de enfermería. Análisis tomado de base de datos ATLAS.ti 9.
Para explicar la percepción del desarrollo de la gestión en los enfermeros durante la emergencia sanitaria, es ilustrativo el testimonio de una de las entrevistadas:
E10: El compromiso de nosotros como enfermeros siempre está presente, ya que nuestra labor es siempre el bienestar y la recuperación del paciente, donde entregamos toda nuestra vocación. Por parte de la gestión nos sentimos maltratadas, empezando con que no nos capacitaron sobre las medidas de bioseguridad extrema, tampoco nos entregaban los kits de protección correspondiente; en las áreas de triaje COVID y en los ambientes de hospitalización no nos entregaban nada. Hasta se ha presentado abuso por parte de supervisión.
Respecto a la percepción del desarrollo de liderazgo e integración en los enfermeros durante la emergencia sanitaria, una entrevistada manifestó:
E10: No hay presencia de liderazgo, hay abuso e imposición por parte de la gestión. Solo buscan sus propios beneficios. Bueno, sí han producido conflictos por imposición, falta de consideración y abuso por parte de la gestión, solo se beneficiaban ellos en su gestión cobrando los bonos sin siquiera entrar a atender a los pacientes. Esto provocó conflictos.
Por último, sobre la percepción del desarrollo de la organización de enfermería durante la emergencia sanitaria, destaca la respuesta de una de las entrevistadas:
E3: Al inicio no estuvieron bien asignadas las áreas de atención de COVID, ya que por la coyuntura se distribuyeron inadecuadamente, porque se observaba cruce de pacientes con COVID y no COVID. Por el momento ya se ha asignado un área exclusiva, pero persisten en la transmisión cruzada porque el personal se está trasladando a consumir sus alimentos en áreas no COVID.
DISCUSIÓN
El estudio demuestra que al inicio de la pandemia existía déficit de recurso humano de enfermería para atender la gran demanda de pacientes, a lo cual se agrega la deficiente gestión de los directivos del hospital y de organización de la jefatura de enfermería, ya que estos no eran parciales con el trato de las enfermeras, observándose, por ejemplo, que se daban beneficios a un grupo específico, sumándose, además, la incapacidad para analizar la problemática de salud. Esto coincide con lo enunciado por Gallegos (6), quien, después de analizar la situación de enfermería frente a la emergencia sanitaria de la COVID-19, determinó que existe una gran brecha entre la cantidad de enfermeros que se requería, lo que representa un gran desafío para los sistemas de salud en el Perú, especialmente para que garanticen la atención de los pacientes. Por el contrario, Llerena y Sánchez (4) resaltan que, frente a la pandemia de la COVID-19, el sistema sanitario fue afectado de tal manera que se vio la necesidad de mejorar las coordinaciones con el ente nacional, regional y local, y así mejorar la salud pública.
Considerando la teoría de Kauffman sobre la organización, en la que se enfatizan las funciones y los elementos necesarios para que el sistema de una organización funcione y se adapte a los cambios del entorno (12), se debe reconocer que el personal y los sistemas de salud han desempeñado un arduo y loable trabajo como primera línea en la lucha mundial contra la pandemia. Por ello, se necesita tomar las medidas necesarias para preservar la seguridad e invertir en todos los sistemas de salud, atendiendo la precaria organización de los servicios locales que conforman los servicios de salud, así como el desarrollo de tecnologías y estrategias para reducir las brechas del personal de enfermería.
En este estudio, se puede verificar que existe una relación de influencia entre la organización y la gestión, esto debido a que la deficiente organización realizada para el mejoramiento oportuno de un buen ambiente de trabajo, así como el desabastecimiento de equipos e insumos, afectan la gestión del personal de enfermería. Al respecto, Gozzer et al. (8) ya habían detectado que el Perú estaba medianamente preparado en seguridad sanitaria, aunque con brechas importantes para la detección, preparación y respuesta frente a una pandemia.
Del mismo modo, se puede verificar que la organización repercute en la integración, puesto que depende de la resolución de conflictos entre el personal de enfermería y la jefatura, así como la capacidad para mantener una adecuada cultura y clima laboral para mejorar la integración con los compañeros de trabajo. Al respecto, Bohórquez (13) refiere que al estudiar lo que sucede dentro del hospital se puede tener la capacidad de cambiar la situación que afrontamos y aprender de la experiencia.
También podemos observar que la gestión está asociada con la integración, puesto que sin estas no existe un fin común. Dicho escenario se contrasta con lo analizado por Casana y Carhuancho (7), cuando refieren que todas las entidades que tienen a su cargo recursos humanos deben enfocarse en evaluar la gestión en proceso de aplicación, falta de compromiso, direccionamiento, presupuesto y planificación para dirigir la institución.
Mediante los resultados de las entrevistas, se aprecia que el liderazgo se opone a la gestión. Esto indica falta de liderazgo de la jefatura y supervisores de enfermería, por lo que el personal no se siente identificado con sus superiores, sino explotados, sin la compensación debida, y oprimidos por la desigualdad en el trato y/o beneficios por la falta de gestión. Esto coincide con Martínez et al. (3), quienes afirmaron que la emergencia sanitaria afectó al personal, desde la dirección general, de enfermería y al ser humano trabajador, por lo que sugieren que la gestión del trabajo se debe dar en equipo para poder superar juntos la crisis, y lograr ser mejores personas y profesionales.
Asimismo, el liderazgo se opone a la organización debido a la falta de interés en gestionar el presupuesto por parte de las altas gerencias a fin de proporcionar adecuados ambientes de trabajo con los implementos y las medidas de bioseguridad, donde el personal pueda desarrollarse con seguridad y brindar atención adecuada a los pacientes. Esto coincide con la sugerencia de Silva et al. (9), quienes establecieron que es necesario conocer y controlar los riesgos a los que se encuentran expuestos el personal de salud para poder plantear alternativas de control y prevención.
Finalmente, tenemos que el liderazgo contribuye a la integración. Al haber poco liderazgo, se hacen evidentes las diferencias entre las enfermeras asistenciales y la jefatura de enfermería, evidenciando pérdida de confianza y del respeto mutuo, quebrantándose así las relaciones interpersonales entre los enfermeros. Es de suma importancia revertir esta situación considerando que el liderazgo implica la forma de autoridad para poder guiar, dirigir, proponer y motivar al personal a su cargo, sin imponerse bajo coacción, amenaza, por la fuerza o en contra de la voluntad (14).
Respecto a la subcategoría de gestión, existe compromiso de algunas enfermeras por su labor en salud, pero también se sienten maltratadas y olvidadas por parte de sus superiores, lo cual provoca que la motivación disminuya. Se puede decir también que falló la gestión de recursos, ya que al no haber personal de enfermería se tuvo que cubrir puestos con enfermeros jóvenes, a pesar de que estos no contaban con la experiencia requerida; y se observó también que el salario no satisface para la mayoría en tanto que el riesgo es alto al tratarse de un virus con alto índice de infección que puede provocar incluso la muerte.
En este sentido, las respuestas obtenidas con respecto al compromiso se corroboran con lo indicado por Huilcapi-Masacon et al. (15), quienes mencionan que las actitudes dirigen el actuar del individuo en el trabajo hasta alcanzar la meta propuesta, por ello es importante la motivación recibida por el empleador comprometido; es necesario, por tanto, evaluar las motivaciones intrínsecas y extrínsecas, la experiencia, el deseo de continuar a la vanguardia, la vocación de servicio y el reconocimiento. Asimismo, Díaz et al. (16) indican que el compromiso de los gestores de hospitales ante la emergencia sanitaria implica brindar capacitaciones a los profesionales y otros trabajadores sobre el abordaje hospitalario contra la COVID-19. La gestión del trabajo se debe dar en equipo para superar juntos la crisis, a fin de lograr ser mejores personas y profesionales (3). Para ello es importante el trabajo en equipo, la gestión de las jefas enfermeras y del equipo de gestores para afrontar la crisis sanitaria y social, garantizando el apoyo, la protección de la salud y el bienestar de los pacientes.
En la subcategoría integración, las entrevistadas señalan la ausencia de integración entre el personal, así como inadecuadas relaciones interpersonales, falta de empatía con los enfermeros, conflictos internos entre el personal de enfermería debido a la rotación de puestos, desigualdad en salarios y temor a contagiarse. Al respecto, Carbonell-Cutillas y García-Longoria (17) indican que en todo ámbito laboral suelen ocurrir conflictos laborables relacionados con la convivencia entre trabajadores, esto puede deberse al poco interés y motivación por parte de la jefatura e incluso por la apatía y el egocentrismo que puede tener el trabajador. En ese mismo sentido, Ramírez (18) menciona que las diferencias en las relaciones laborales se dan por desigualdades constantes entre el personal nuevo y antiguo o personal contratado y nombrado, pero lo más importante que debe primar es el paciente, y por él se debe tener buenas relaciones y no conflictos. Por último, Morales y Palencia (19) concluyen que las relaciones interpersonales de los trabajadores de salud han sido afectadas durante la pandemia por el factor psicológico, las emociones por la tensión del estrés, la demanda de infectados, el sufrimiento ajeno y propio, el miedo, el temor al contagio y la impotencia de no poder abastecer los servicios de salud, originando muchas veces enojo y creando así un clima laboral inadecuado.
Para finalizar, respecto a la subcategoría organización, las entrevistadas coinciden en que existe una deficiente organización en la gestión para mejorar las condiciones de trabajo, debido a que el ambiente en donde laboran tiene muchas deficiencias, como la falta y/o el mal estado de los equipos necesarios para combatir la COVID-19; además, al inicio de la pandemia no se cumplían las barreras de bioseguridad, situación que ponía en riesgo la salud de los trabajadores debido al hacinamiento en que se encontraban. Asimismo, se contaba con una precaria señalización de bioseguridad que aún existe. Estos hallazgos no son de sorprender, puesto que la llegada de la pandemia tomó a todos por sorpresa; por tanto, los hospitales no se encontraban preparados con ambientes de hospitalización, número de camas, equipos, etc. (20).
En consecuencia, es de suma importancia promover salud y seguridad para los enfermeros, con el objetivo de que brinden asistencia de calidad y seguridad a los pacientes dolientes de esta enfermedad (10). Es necesario, además, establecer un sistema de acciones para organizar el trabajo del personal de salud, verlos como seres humanos vulnerables y no solo trabajadores, preocupados por cumplir con su jornada laboral (21).
A partir de la pandemia, la gestión de talento humano se ha convertido en uno de los temas más relevantes para cualquier tipo de organización, especialmente en los servicios de salud pública. Este tema no debe descuidarse, sino que debemos actuar y estar preparados ante nuevos eventos que puedan ocurrir y no debieran tomarnos por sorpresa como ha ocurrido en este caso.
CONCLUSIONES
El estado de emergencia por la COVID-19 puso en evidencia la deficiente gestión de los directivos y jefaturas de los servicios de salud en los hospitales públicos, evidenciando imparcialidad en el trato de las enfermeras, inadecuadas relaciones interpersonales, incertidumbres por el déficit de recurso humano de enfermería para atender la gran demanda de pacientes, una inadecuada infraestructura y el deficiente estado de los equipos necesarios para tratar y combatir un virus con alto índice de infección que puede provocar incluso la muerte.
Se recomienda realizar más estudios que contribuyan a fortalecer la organización, coordinación, gestión y liderazgo para la preparación y respuesta ante una posible crisis pandémica, involucrando a los directivos y las jefaturas de los departamentos, en especial al departamento de enfermería.
Conflicto de intereses: La autora declara no tener conflicto de intereses.
Financiamiento: Autofinanciado.
Aprobación de ética: Estudio aprobado mediante constancia y autorización emitida por la Unidad de Apoyo a la Docencia e Investigación que regula al Comité de Ética del Hospital de Chancay y SBS Dr. Hidalgo Atoche López, con código n.° 0022, del 20 de agosto de 2020.
Correspondencia:
Mayra Grisell García Silva
Contacto: mgisellgs15@gmail.com
Recibido: 02-11-2024
Aceptado: 17-12-2024
En línea: 30-12-2024
REFERENCIAS